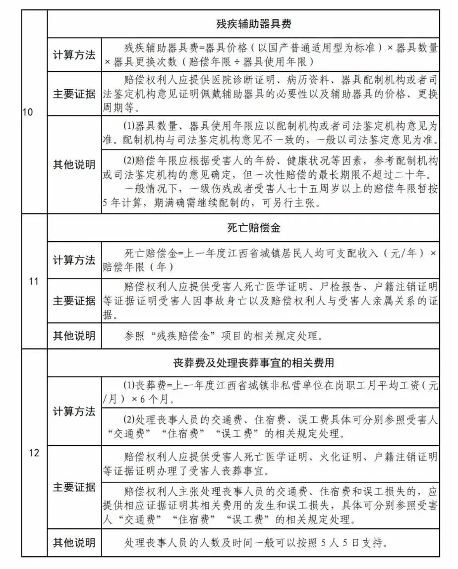
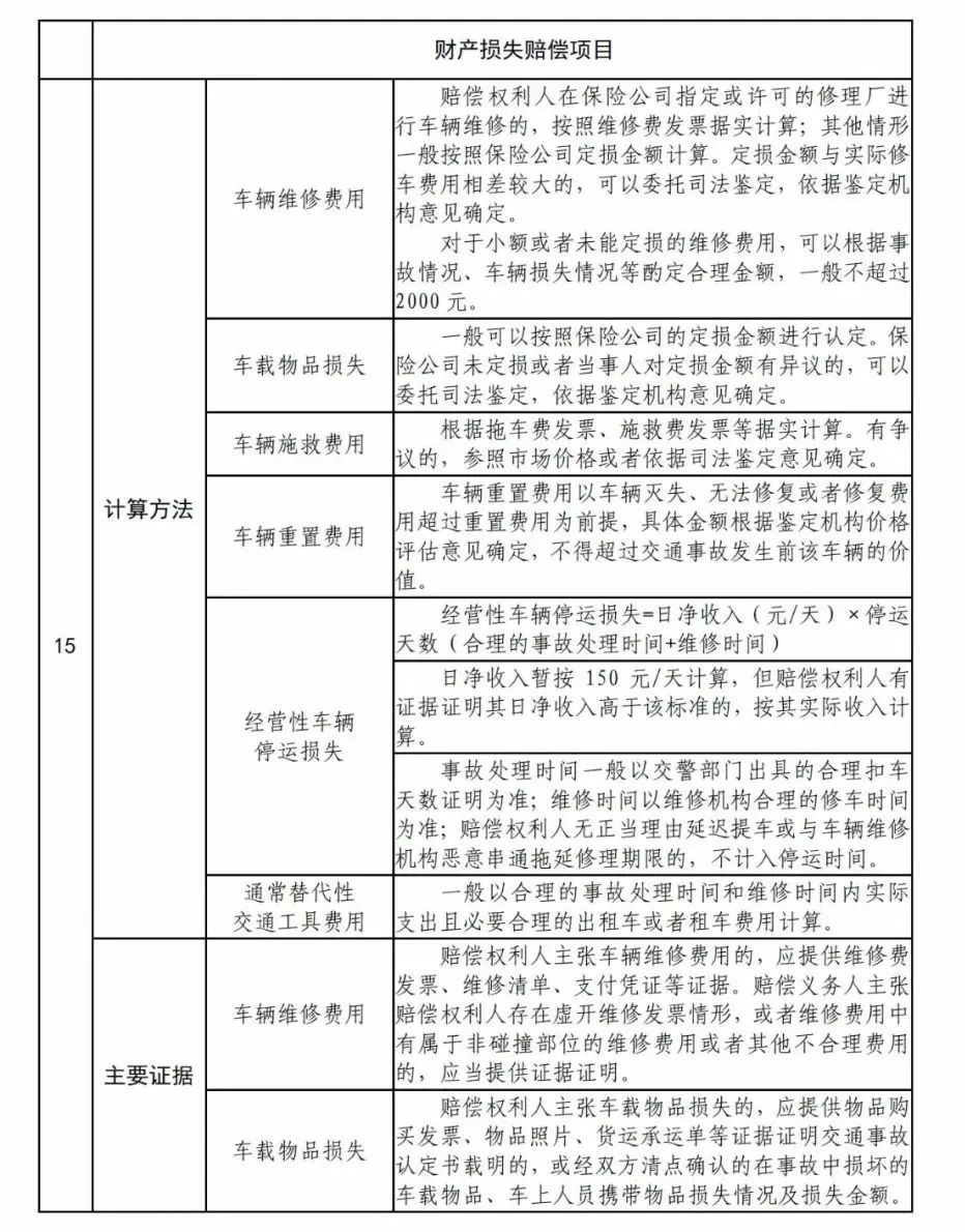
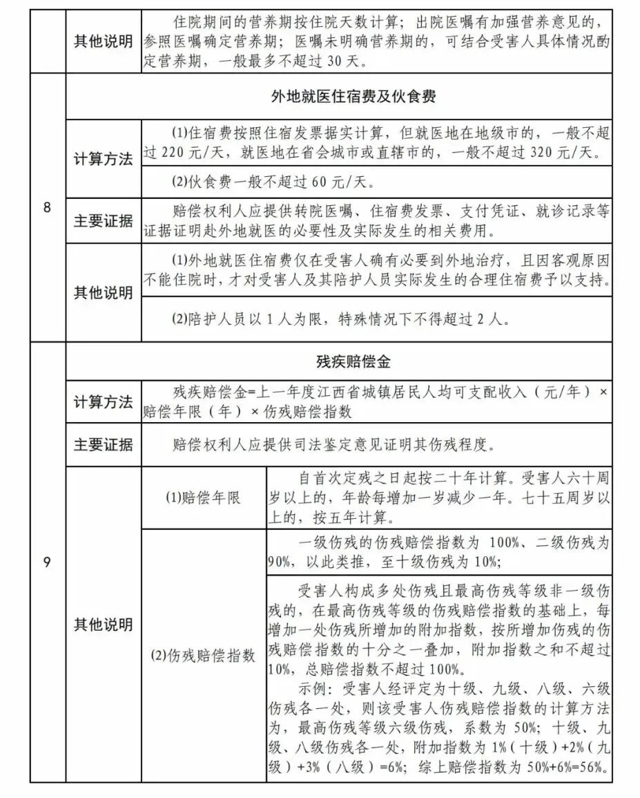
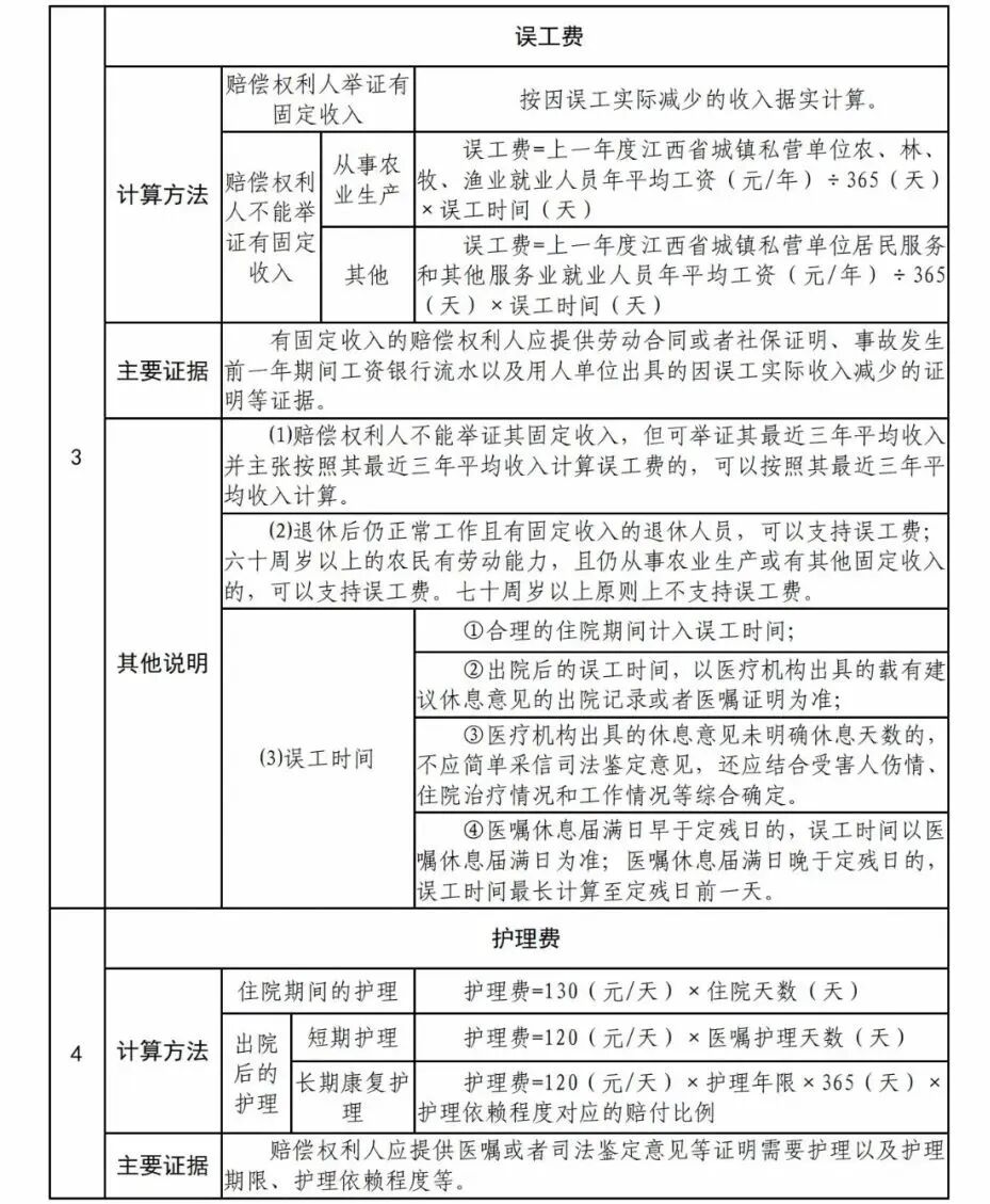
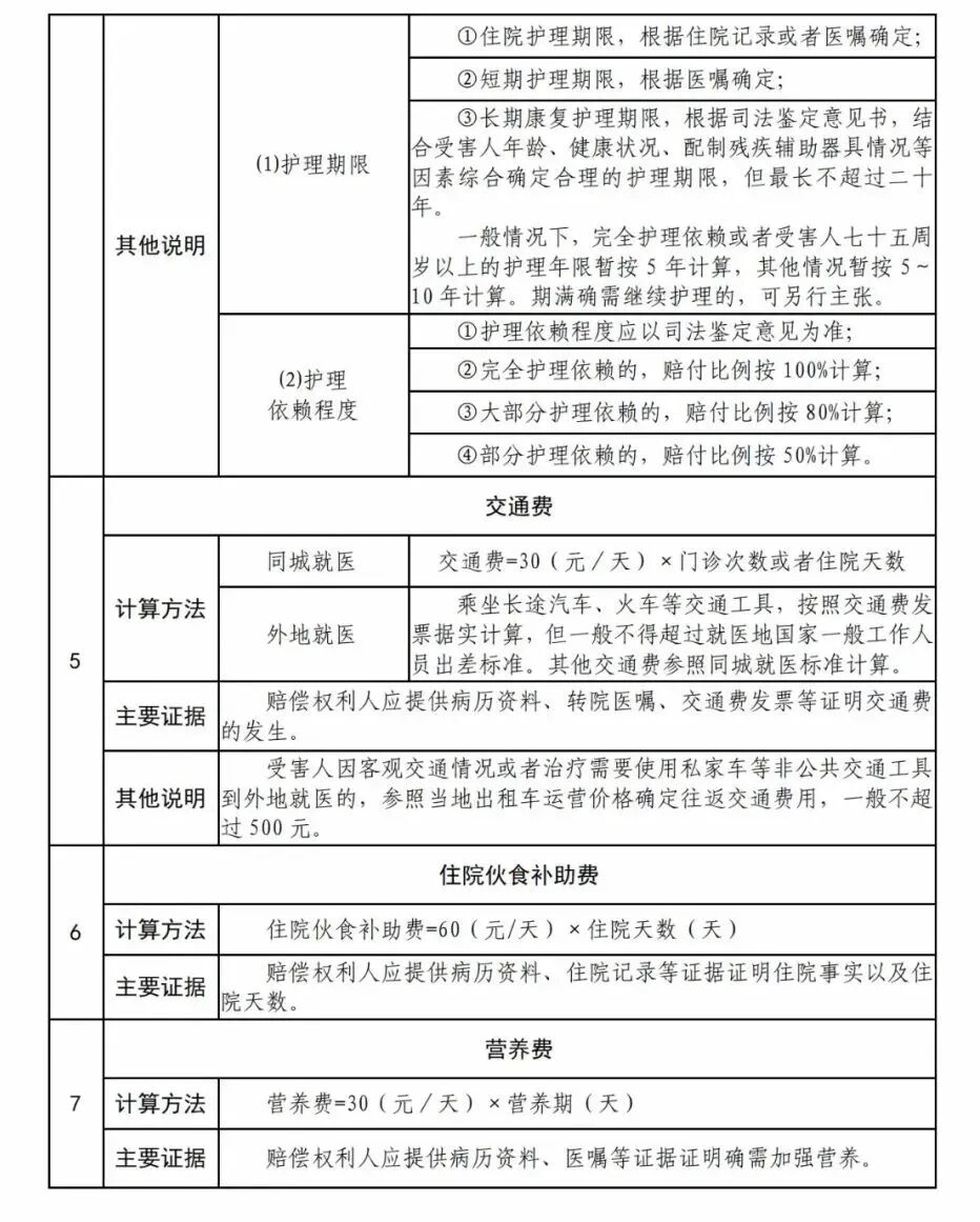
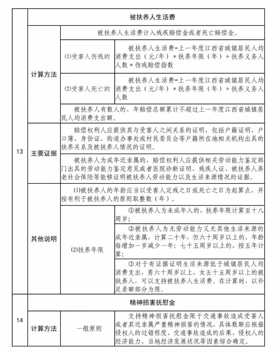
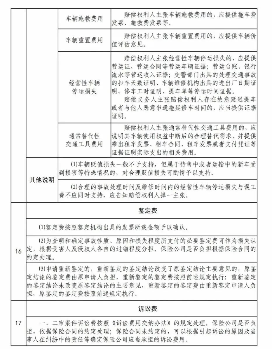
首页 > 交通法务 > 当前 转发收藏!发生交通事故该如何处理?一文读懂[交通事故] 2024-12-05 12:25:36 来源于: http://www.claw8.cn/ 发生交通事故后 怎样判定管辖法院 受害人可向谁主张赔偿 如何确定赔偿范围 这篇文章干货满满 快快收藏起来! 一 确定管辖法院 交通事故案件,属于侵权纠纷,由侵权行为地或者被告住所地法院管辖。也就是说,可以由交通事故发生地基层法院管辖,或者被告住所地的基层法院管辖。(住所地与经常居住地不一致的,由经常居住地基层法院管辖。) 二 确定责任主体 一般情况 机动车交通事故责任纠纷案件不同于普通侵权纠纷案件,具有法律关系复合型的特征,包括损害赔偿侵权关系、交强险保险关系和商业三者险保险关系三重法律关系。一般情况下,原告可将机动车驾驶员、承保交强险的保险公司及承保商业三者险的保险公司列为共同被告。 特殊情况 (1)驾驶员是因执行工作任务发生机动车交通事故,原告需将用人单位列为被告。 (2)在接受机动车驾驶培训活动中驾驶机动车发生交通事故,原告需将驾驶培训单位列为被告。 (3)存在以下特殊情形,原告可将以下主体列为共同被告: 驾驶员不是机动车所有人或管理人,可将所有人或管理人列为共同被告。这里需要注意的是,一般可通过登记公示信息确定机动车的所有人,如果当事人之间已经以买卖或者其他方式转让并交付机动车但是尚未办理登记,是由受让人承担赔偿责任。被多次转让但是未办理登记的机动车,是由最后一次转让并交付的受让人承担赔偿责任。 机动车是以挂靠形式从事道路运输经营活动的,可将被挂靠人列为共同被告。 机动车是以买卖或者其他方式转让的拼装、已经达到报废标准的或者依法禁止行驶的,可将所有的转让人和受让人列为共同被告。 机动车是盗窃、抢劫或者抢夺的,驾驶员并非盗窃人、抢劫人或者抢夺人,可将机动车所有人及盗窃人、抢劫人或者抢夺人列为共同被告。机动车所有人可提交报警记录等证据证明事故发生之前该机动车已被盗窃、抢劫或抢夺。 套牌机动车发生交通事故,可将套牌机动车的所有人或者管理人和被套牌机动车所有人或者管理人列为共同被告。可根据被套牌机动车的所有人或者管理人提交的证据以确定其对于被套牌情况是否知情或认可。 因道路管理维护缺陷导致机动车发生交通事故,可将道路管理者列为共同被告。 依法不得进入高速公路的车辆、行人,进入高速公路发生交通事故造成自身损害,可将高速公路管理者列为共同被告。 未按照法律、法规、规章或者国家标准、行业标准、地方标准的强制性规定设计、施工,致使道路存在缺陷并造成交通事故,可将建设单位与施工单位列为共同被告。 机动车存在产品缺陷导致交通事故,可将生产者或者销售者列为共同被告。 未依法投保交强险的机动车发生交通事故造成损害,驾驶员并非投保义务人,可将投保义务人列为共同被告。 三 准备起诉材料 撰写民事起诉状 点击下方链接查看模板 机动车交通事故责任纠纷文书参考样式 准备诉讼证据 1. 双方当事人的身份信息,包括原告、被告双方的身份证明; 2. 交通事故认定书复印件; 3. 医院的门诊病历、住院记录、诊断证明、处方、医疗费发票、住院费用明细等相关就医材料; 4. 误工证明,包括医院出具的休假证明、工作单位出具的因误工所减少的收入情况证明、工资流水清单等; 5. 护理证明,雇佣护工进行护理的,须出具与护理单位的用工协议及护理费票据; 6. 营养费证明,即就诊医院出具的需要加强营养的证明、营养费票据; 7. 司法鉴定报告及鉴定发票,因伤致残需确定伤残等级,或者需确定误工期、护理期、营养期,或者需确定后续治疗费用的,应聘请相关鉴定机构就伤残等级、相关期限、后续治疗费用进行评估鉴定; 8. 交通费发票,因治疗、评估鉴定等产生交通费的,应提供相关票据; 9. 被扶养人的身份证明、与被扶养人关系证明,如户口本、结婚证、出生证明及村委会或公安机关的证明等; 10. 受损车辆所支付的修理费用的发票及修理项目清单。 以上是诉讼的基本证据材料清单,供大家参考,个案证据应根据实际情况进行调整、增减。 四 赔偿范围 交通事故赔偿项目,是指交通事故当中肇事者给予受害者的赔偿所包含的项目,主要包括人身损害赔偿和财产损害赔偿两大类。 人身损害赔偿 财产损害赔偿 五 赔偿顺序 应当遵循先强制后商业的赔偿顺序,先由保险公司在交强险责任限额范围内予以赔偿。超过责任限额的部分,如果已经投保了商业三责险,则保险公司按照商业三责险合同内容进行理赔,超出商业三责险的部分由个人承担;如果没有投保商业三责险,则剩余部分事故责任范围内由个人承担。 六 发生交通事故 可能面临的刑事责任 发生交通事故可能涉及交通肇事罪、过失致人死亡罪、故意杀人罪、以危险方法危害公共安全罪。 《中华人民共和国刑法》 第一百三十三条【交通肇事罪;危险驾驶罪】违反交通运输管理法规,因而发生重大事故,致人重伤、死亡或者使公私财产遭受重大损失的,处三年以下有期徒刑或者拘役;交通运输肇事后逃逸或者有其他特别恶劣情节的,处三年以上七年以下有期徒刑;因逃逸致人死亡的,处七年以上有期徒刑。 第一百三十三条之一 在道路上驾驶机动车,有下列情形之一的,处拘役,并处罚金: (一)追逐竞驶,情节恶劣的; (二)醉酒驾驶机动车的; (三)从事校车业务或者旅客运输,严重超过额定乘员载客,或者严重超过规定时速行驶的; (四)违反危险化学品安全管理规定运输危险化学品,危及公共安全的。 机动车所有人、管理人对前款第三项、第四项行为负有直接责任的,依照前款的规定处罚。 有前两款行为,同时构成其他犯罪的,依照处罚较重的规定定罪处罚。 第二百三十三条【过失致人死亡罪】过失致人死亡的,处三年以上七年以下有期徒刑;情节较轻的,处三年以下有期徒刑。本法另有规定的,依照规定。 注意 二者都为过失犯罪,但是二者为特殊和一般的关系。如果在公共交通道路上发生交通事故,可能构成交通肇事罪;如果发生在不允许社会车辆通行的道路上机动车发生事故,则可能构成过失致人死亡罪。 《中华人民共和国刑法》 第二百三十二条【故意杀人罪】故意杀人的,处死刑、无期徒刑或者十年以上有期徒刑;情节较轻的,处三年以上十年以下有期徒刑。 第一百一十四条【放火罪、决水罪、爆炸罪、投放危险物质罪、以危险方法危害公共安全罪之一】放火、决水、爆炸以及投放毒害性、放射性、传染病病原体等物质或者以其他危险方法危害公共安全,尚未造成严重后果的,处三年以上十年以下有期徒刑。 第一百一十五条【放火罪、决水罪、爆炸罪、投放危险物质罪、以危险方法危害公共安全罪之二】放火、决水、爆炸以及投放毒害性、放射性、传染病病原体等物质或者以其他危险方法致人重伤、死亡或者使公私财产遭受重大损失的,处十年以上有期徒刑、无期徒刑或者死刑。 过失犯前款罪的,处三年以上七年以下有期徒刑;情节较轻的,处三年以下有期徒刑或者拘役。 注意 故意杀人罪与以危险方法危害公共安全罪都为故意犯罪,二者最大的区别为:行为人的行为是否危害到了公共安全,即行为人是针对特定对象还是针对不特定多数人的生命、健康和财产安全实施犯罪行为。如果针对特定对象则构成故意杀人,如果针对不特定对象,则构成以危险方法危害公共安全罪。 以危险方法危害公共安全罪与交通肇事罪的区别主要在于犯罪的主观为故意还是过失。例如,同样是酒驾,如果行为人仅仅酒后驾驶并发生了一起交通事故导致被害人重伤或死亡后就停止的,可能会认定为交通肇事罪,因为行为人虽然酒后驾车为故意,但对结果的发生为过失;但是如果酒后驾车,连续碰撞多辆车辆,导致部分被害人重伤或死亡的,最终被迫停下,应该认定为以危险方法危害公共安全罪,因为在发生第一次碰撞时可以认定行为人主观上为过失,但行为人并未停止,后续又发生多起碰撞,行为人主观上应该认定为故意。 七 构成交通肇事罪的情形 《最高人民法院关于 审理交通肇事刑事案件 具体应用法律若干问题的解释》 第二条 交通肇事具有下列情形之一的,处三年以下有期徒刑或者拘役: 1.死亡一人或者重伤三人以上,负事故全部或者主要责任的; 2.死亡三人以上,负事故同等责任的; 3.造成公共财产或者他人财产直接损失,负事故全部或者主要责任,无能力赔偿数额在三十万元以上的。 4.交通肇事致一人以上重伤,负事故全部或者主要责任,并具有下列情形之一的,以交通肇事罪定罪处罚: (1)酒后、吸食毒品后驾驶机动车辆的; (2)无驾驶资格驾驶机动车辆的; (3)明知是安全装置不全或者安全机件失灵的机动车辆而驾驶的; (4)明知是无牌证或者已报废的机动车辆而驾驶的; (5)严重超载驾驶的; (6)为逃避法律追究逃离事故现场的。 第四条 交通肇事具有下列情形之一的,属于“有其他特别恶劣情节”,处3年以上7年以下有期徒刑: 1.死亡二人以上或者重伤五人以上,负事故全部或者主要责任的; 2.死亡六人以上,负事故同等责任的; 3.造成公共财产或者他人财产直接损失,负事故全部或者主要责任,无能力赔偿数额在六十万元以上的。 第七条 单位主管人员、机动车辆所有人或者机动车辆承包人指使、强令他人违章驾驶造成重大交通事故,具有本解释第二条规定情形之一的,以交通肇事罪定罪处罚。 道路千万条 安全第一条 希望大家严格遵守交通法规 对自己和他人的生命财产安全负责 切勿以身试法 来源:综合最高人民法院司法案例研究院、宁海法院、上海一中法院 上一篇:哪些事故是交通事故,交通事故类型有哪些[交通事故] 下一篇:交通事故处理流程有人员伤亡的是怎么处理的?[交通事故] 夏季行动丨前车变道后和后车相撞,谁的责任?丨知危险,会避险[交通事故] 机动车交通事故责任强制保险条例[交通事故] 事故警示录 | 重视交通规则就是重视生命安全[交通事故] 交通事故,事故背后的真相与影响[交通事故] 哪些事故是交通事故,交通事故类型有哪些[交通事故] 交通事故责任如何认定,有哪些认定原则[交通事故] 交通事故该怎样进行理赔[交通事故] 碰都没碰到,人就倒了......要担责吗?[交通事故] 警方回应热点关切 常州3死10伤严重交通事故更多内情曝光[交通事故] 交通事故都包括哪些方面[交通事故]